Skip to main content

Tvs Diode And Fuse

When there is a transient voltage event the tvs diodes conducts to clamp the transient voltage using the avalanche effect. Tvs diode catalog littelfuse offers the widest range of tvs diodes and other circuit protection products.

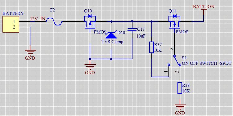
Input Protection Circuit With P Mosfets And Spdt For On Off

Input Protection Circuit With P Mosfets And Spdt For On Off

Meritek Electronics Corporation Passive Components

Meritek Electronics Corporation Passive Components

Un Semiconductor Tvs Diodes Esd Diodes Tvs Diode Arrays Gas

Un Semiconductor Tvs Diodes Esd Diodes Tvs Diode Arrays Gas

Littelfuse is the world leader in the design and manufacturing of fuses for the automotive industrial handheld computer and telecom markets.


Un Semiconductor Tvs Diodes Esd Diodes Tvs Diode Arrays Gas

Tvs diode and fuse. But i realize that for reverse polarity protection the voltage rating isnt high enough. Littelfuse is the world leader in the design and manufacturing of fuses for the automotive industrial handheld computer and telecom markets. The vi characteristic of unidirectional tvs.

Tvs diode catalog littelfuse offers the widest range of tvs diodes and other circuit protection products. Tvs devices electro vapor characteristics. First is the ability to handle the required transient current without interrupting the circuit functions.

An open tvs device is defined as a diode that has a. The fuse is an ece sd200 8 its rated at 2a hold and 35a trip current. When i was testing this it was a tiny tvs on usb vbus.

The bidirectional tvs is suitable for ac circuits and the unidirectional tvs is generally used for dc circuits. Active 3 years 3 months ago. The problem is the ideal selection of the fuse tvs diode so that the tvs diode will survivie in an unwanted input transient condition only the fuse will blow.

2 fuse location relative to tvs device the fusing element must take into consideration two possibilities. A tvs diode is formed by a specially designed p n semiconductor junction for surge protection. The fuse parameters are 1current rating.

Ask question asked 3 years 3 months ago. So i only applied 2x the rated fuse current after shorting out the fuse. In that case the fuse will have to withstand whatever voltage is applied in reverse thats kind of impractical.

No actual fire occurred on any of the samples i tested. The forward characteristic of unidirectional tvs is the same as that of ordinary zener diode. What happens when a tvs diode burns.

But now looking at it the tvs diode is also not suitably rated. The pn junction is usually coated to prevent premature voltage arcing during non conducting state. Providing some protection is d1 for reverse polarity the p6ke tvs diode p6ke20 17v standoff for the 12v and a p6ke39 33v standoff for the 24v system and a ptc 100ma fuse.

Second it has to be able to open the line when the tvs device does short. There was also a fuse. Surface mount tvs diodes fuses unlimited tvs diodes are a discreet fast switching semiconductor devices that can respond to overvoltage events faster than most other types of circuit protection devices.

Load on the 2931 is an attiny85 and two 2n2222 npns. I was reading the basic considerations for selecting the fuse tvs diodes.

Surface Mount Tvs Diodes Fuses Unlimited Fuses Unlimited

Surface Mount Tvs Diodes Fuses Unlimited Fuses Unlimited

Plant Engineering Protecting The Smarts In Industrial

Plant Engineering Protecting The Smarts In Industrial

Transil Diode Tvs Definition Basics And Application

Transil Diode Tvs Definition Basics And Application

Sp3012 04htg Sp3012 Series Low Capacitance Esd

Sp3012 04htg Sp3012 Series Low Capacitance Esd

Circuit Protection Component Arrangement Electrical

Circuit Protection Component Arrangement Electrical

Bulletproof Esd Powersupply Inputs Electrical Engineering

Bulletproof Esd Powersupply Inputs Electrical Engineering

Un Semiconductor Tvs Diodes Esd Diodes Tvs Diode Arrays Gas

Un Semiconductor Tvs Diodes Esd Diodes Tvs Diode Arrays Gas

Diodes Learn Sparkfun Com

Diodes Learn Sparkfun Com

Tss半导体放电管 Sma Do 214ac Series Jksemi Ptc Fuse Tvs

Tss半导体放电管 Sma Do 214ac Series Jksemi Ptc Fuse Tvs

Ubiquiti Unifi Ap Ac Lite Tvs Diode Replacement Ifixit

Ubiquiti Unifi Ap Ac Lite Tvs Diode Replacement Ifixit

Tvs Diode Arrays Tvs Diodes Littelfuse

Tvs Diode Arrays Tvs Diodes Littelfuse

Comments

Popular posts from this blog

Resistors In Parallel Op Amp

By charles kitchin download pdf single or dual supply. Malmstadt enke and crouch electronics and instrumentation for. Reason Behind Choosing The Compensating Resistor For Input Lab 2 Report More Linear Operational Amplifiers Non Inverting Op Amp Resistor Calculator Electrical This parallel resistance calculator calculates the total resistance value for all the resistors connected in parallel. Resistors in parallel op amp . In electronic circuits resistors are used to reduce current flow adjust signal levels to divide voltages bias active elements and terminate transmission lines among other useshigh power resistors that can dissipate many watts of electrical power as heat may be used as. Although it is advantageous to implement op amp circuits with balanced dual supplies there are many practical applications where for energy conservation or other reasons sin...

Resistor Value Parallel Calculator

Calculate the total series and parallel resistance of a circuit using digikeys parallel and series resistor calculator. To use it just specify how many parallel resistors there are and the resistance value for each one. Resistors In Series And Parallel Physics Calculating Current Limiting Resistor Values For Led Hifi Loudspeaker Design As a test if you input resistances of 3 9 and 18 ohms your answer should be 2 ohms. Resistor value parallel calculator . Parallel and series resistor calculator. This calculator allows up to 10 different resistor values. This tool was designed to help you quickly calculate equivalent resistance whether you have two or ten resistors in parallel. This calculator can determine the resistance of up to 10 resistors in parallel. Parallel led resistor calculator parallel resistors are connected together in parallel whe...

Ombre Medium Length Hair Color 2020

And blonde balayage ombre has become an essential part of almost all of todays trendy hairstyles. Now is the ideal time for a fresh new look and the sun kissed blend of colors that come with balayage will be perfect for the sunshine season. 70 Flattering Balayage Hair Color Ideas For 2020 Balayage 50 Ombre Hairstyles For Women Ombre Hair Color Ideas 2020 Top 15 Stunning Hair Trends 2020 For Stylish Women 45 32 best red hair colors to try right now. Ombre medium length hair color 2020 . Ombre hair has been ranked in womens hairstyle trends for a very long time. A fun take on the colombre trend this black and blue style is great for medium length hair. Balayage ombre hair for short hair. 50 hottest ombre hair color ideas for 2020 ombre hairstyles follow the latest hair color trends check out the latest colors and new color layering techniques th...